| 일 | 월 | 화 | 수 | 목 | 금 | 토 |
|---|---|---|---|---|---|---|
| 1 | 2 | 3 | ||||
| 4 | 5 | 6 | 7 | 8 | 9 | 10 |
| 11 | 12 | 13 | 14 | 15 | 16 | 17 |
| 18 | 19 | 20 | 21 | 22 | 23 | 24 |
| 25 | 26 | 27 | 28 | 29 | 30 | 31 |
Tags
- zookeeper
- ip
- PostgreSQL
- jvm
- EC2
- Network
- Spring
- JavaScript
- Trino
- helm
- java
- grafana
- aws s3
- Packet
- Kafka
- airflow
- kubernetes
- Python
- Vision
- Operating System
- kubectl
- CVAT
- CSV
- log
- kubeadm
- docker
- AWS
- MAC address
- tcp
- OS
Archives
- Today
- Total
JUST WRITE
Git flow 본문
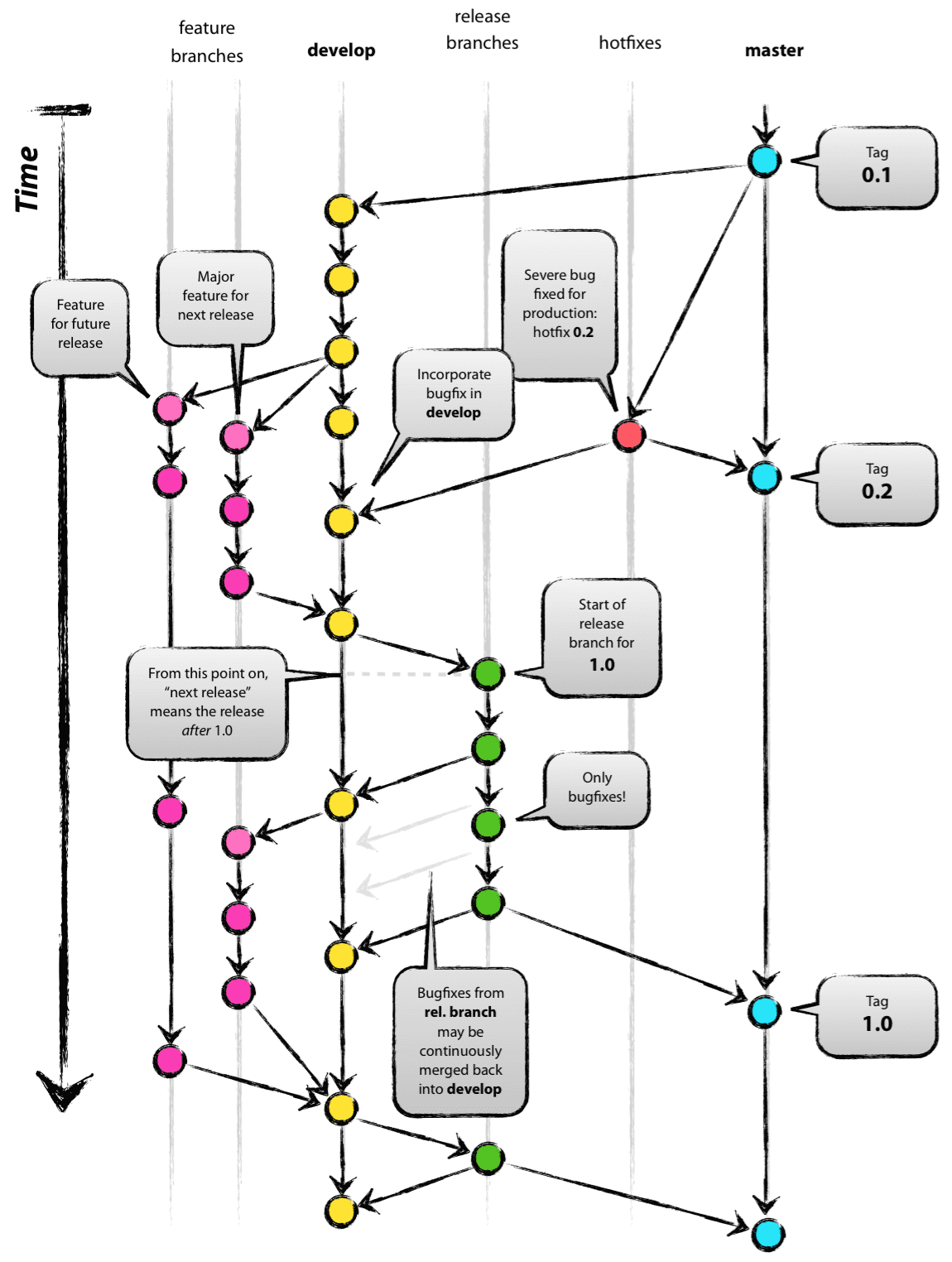
이 글은 'A successful Git branching model'을 해석, 정리한 글입니다.


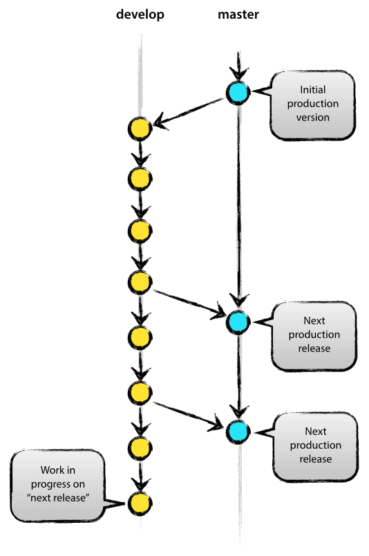
The main branches

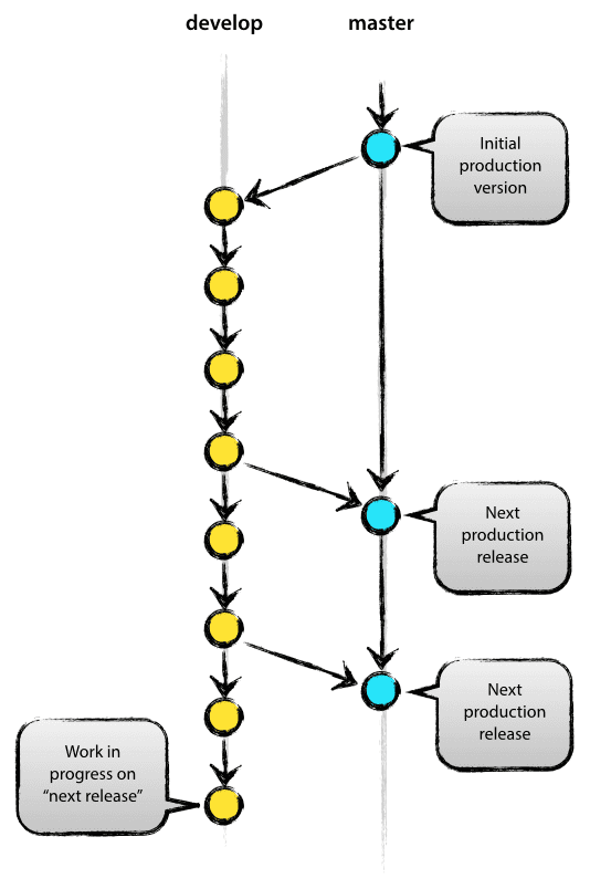
master
- origin/master, HEAD
- Product Release 하기 위한 branch
- Release History 관리 -> tagged with a release number
develop
- origin/develop, HEAD
- reflect a state with the lastest deliverd development changes for the next release
- 안정적인 상태 유지
Supporting branches
Feature branches
- 새로운 기능 개발 -> for the upcoming or distant future release
- develop branch에서 feature branch 생성
- 개발 완료 후 develop branch로 merge
# creating a feature branch
> git checkout -b myfeature develop
# Incorpating a finished feature on develop
> git checkout develop
> git merge --no-ff myfeature # --no-ff -> new commit object
> git branch -d myfeature
> git push origin develop

Release branches
- preparation of a new production release
- minor bug fix
- preparing meta-data for a release(version number, build date, etc.)
- develop branch에서 생성
- 개발 완료 후 develop or master branch로 merge
# creating a release branch
> git checkout -b release-1.2 develop
> ./bump-version.sh 1.2
> git commit -a -m "Bumped version number to 1.2"
# finshing a release branch
> git checkout master
> git merge --no-ff release-1.2
> git tag -a 1.2
# sync master develop
> git checkout develop
> git merge --no-ff release-1.2
Hotfix branches
- 제품 Critical Bug가 발생하여 즉시 해결해야될 경우 생성
- mater branch에서 생성
- Bug 수정 후 develop와 master로 merge
# creating the hotfix branch
> git checkout -b hotfix-1.2.1 master
> ./bump-version.sh 1.2.1
> git commit -a -m "Bumped version number to 1.2.1"
> git commit -m "Fixed serve production problem"
# finishing a hotfix branch
> gait checkout master
> git merge --no-ff hotfix-1.2.1
> git tag -a 1.2.1

728x90
반응형
'ETC' 카테고리의 다른 글
| [후기 - 코드트리] 절대 가까울 수 없는 존재였던 코테가 다가왔다 (0) | 2024.02.28 |
|---|---|
| What is Parquet? (0) | 2022.02.24 |
| SVN to Git Migration (0) | 2021.09.21 |
| git config (0) | 2021.09.13 |
| git Term(1) (0) | 2021.09.12 |
Comments